Soken DAC-LFM-3 - Low Frequency C & tan δ Meter
DAC-LFM-3 is designed to measure tan δ and capacitance of test samples with a built-in very-low-frequency power source 0.1Hz or 0.01Hz. The meter can be used for various applications, such as Drying process control of oil-filled or mineral insulated cables, Failure point identification of optical fiber submarine cables, Insulation diagnosis of commercial frequency power cables. Applications Drying process control of oil-filled or mineral insulated cables Failure point identification of optical fiber submarine cables Insulation diagnosis of commercial frequency power cables.
Applications
- Drying process control of oil-filled or mineral insulated cables
- Failure point identification of optical fiber submarine cables
- Insulation diagnosis of commercial frequency power cables
Principals
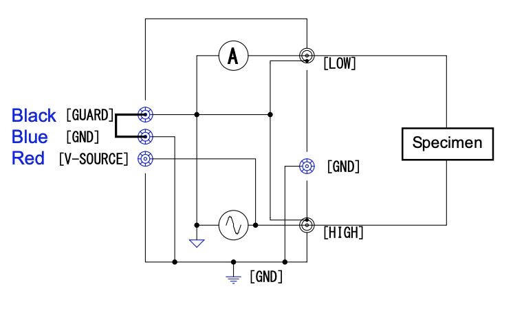
The following schematic diagram shows the measuring circuit of Model DAC-LFM-3.

The low-frequency signal generated at the oscillator is power-amplified to supply the reference voltage E. The standard capacitor Cs detects the reference current Is = jωCsE. Analog values of the reference current flowing through the Cs and the current flowing through the test object Cx are multiplied after they are converted into digital data. Finally, parameter analysis of the corresponding equivalent circuit is performed to obtain the true values of tan δ and electrostatic capacitance.

In general, the insulator (2) is considered as dielectric, and measure the electrostatic capacitance and tan δ between the central conductor (1) and the shielded conductor (3). Measurement is possible by making either connection: connect (1) to HIGH terminal and (3) to LOW terminal, or connect (1) to LOW terminal and (3) to HIGH terminal.
Connecting Diagrams
Measurement of grounded specimens

Measurement of ungrounded specimens

Measuring Method
A TFT LCD along with a touch keyboard assures the comfortable operation of Model DAC-LFM-3. On the operation screen, you can see all the information necessary for measurement, and you can readily follow the progress of measurement operation. When you touch an operation parameter on the screen, a corresponding pop-up window appears, on which you can readily specify the desired data setup

- [CAPACITANCE]: Electrostatic capacitance, 6 digits of full scale
- [DIELECTRIC LOSS (%)]: Tan δ, 6 digits of full scale
- [OUTPUT VOLTAGE (V)]: Output voltage on scale bar
- [MEASURE MODE]: Selection of measuring equivalent circuit
- [MODE]: Selection of measuring mode
- [OUTPUT IMPEDANCE]: Selection of output impedance
- [tan δ RANGE]: Selection of analog data output range
- [SELF CHECK]: Self Test
- [CHARGE TIME]: Selection and display of charging time
- Selection of measuring electrostatic capacitance range
- [LOCAL / REMORT]: Interface condition
- [WORK]: Displayed in red when the testing voltage is turned on.
Option Software
With this optional software, you can display time-series data of tanδ and electrostatic capacitance.

Note: This sample program uses VISA (Virtual Instrument Software Architecture) for the transmission of messages to and from the measuring instrument. VISA is a registered trademark of National Instruments Corporation.

OS: Windows 2000, XP, Vista 32 bits Driver: USB Serial Converter from FTDI (Future Technology Devices International Ltd.)
- Full digital processing using a 32-bit MPU
- Comfortable operation with a TFT LCD and a touch keyboard
- Built-in very-low-frequency power source
- Compact and lightweight
- USB interface equipped standard
General
| Measurement items | C (electrostatic capacitance) and D (tan δ) (1) Electrostatic capacitance: 100.00 pF - 100.000 µF Manual and automatic selection of capacitance range (2) Tan δ: 0.010% - 999.999% |
| Measuring frequency | 0.1 Hz ± 3%, Stability: ± 500 ppm/ºC |
| Measuring time | Within 30 s, excluding charging time |
| Measuring voltage | 100 Vrms ± 10%, Stability: ± 0.1%/ºC, Output current: Maximum 20 mA |
| Measuring mode | Manual selection between parallel equivalent circuit and series equivalent circuit |
| Measurement terminals | Two-terminal configuration (HIGH and LOW); TXA104-BR terminals plus a grounding terminal (GND) |
| Output impedance | LOW: 10 kΩ ± 5% MID: 50 kΩ ± 5% HIGH: 100 kΩ ± 5% |
| Output voltage display | LCD bar graph, Indicating range: ± 150 VDC |
| Charging time setting | 0 - 99 s in increments of 1 s on the LCD screen |
| External analog output | Electrostatic capacitance and dielectric loss |
| External interface | USB |
| Driving power source | (100 - 240 VAC) ± 10%, 50/60 Hz |
| Power consumption | Maximum 125 VA, standard about 60 VA |
| Operating environment | Operating temperature range; 10ºC - 40ºC Operating relative humidity range; 0% - 80% (at 35ºC or lower) |
| Dimensions | 200 (H) × 430 (W) × 450 (D) mm, excluding projections |
| Mass | About 15 kg |
Do you have a Low Frequency C & tan δ Meter that needs to be calibrated?
We offer standard traceable calibration and ISO 17025 accredited calibration services.
Get your Low Frequency C & tan δ Meter calibrated today! Click Here!
There are currently no reviews for this product.
